金沙2004路线js5
English
首 页
学院概况
学院简介
院史沿革
学院领导
组织机构
党委委员
学术委员会
学位评定委员会
新闻动态
学院新闻
人才培养
学术报告
媒体聚焦
通知公告
招聘信息
党建工作
支部概况
党建动态
党务公开
教工之家
学习园地
师资队伍
教师名录
人才培养
本科生培养
研究生培养
学生工作
博士生导师
硕士生导师
科学研究
科研概况
人才队伍
国家级、省部级科研平台(基地)
科研成果
典型成果
规章制度
国际交流
国际及港澳台合作概括
活动专栏
管理条例
教师专栏
学生专栏
国际联合研究中心
通知
校友专栏
新闻公告
校友名录
联系我们
校友风采
爱心捐赠
毕业就业
专业介绍
宣讲招聘
就业指南
通知公告
常用下载
智能办公
智能办公平台
规章制度
毕业就业
专业介绍
宣讲招聘
就业指南
通知公告
常用下载
就业指南
当前位置:
首页
>
毕业就业
>
就业指南
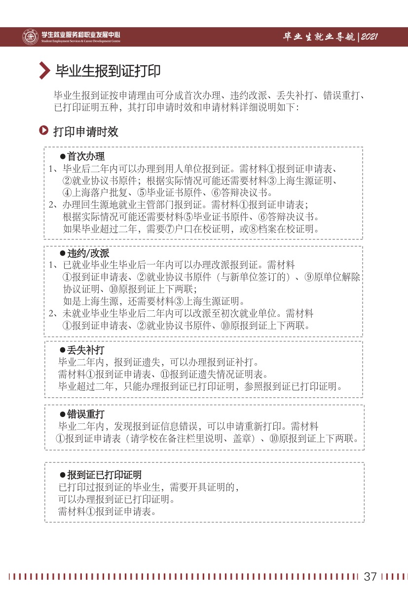
【办事流程】毕业生报到证打印
发布时间:2021-06-09
Copyright 2016 金沙2004路线js5(中国)有限公司-搜狗百科
访问旧版
地址:上海市闵行区东川路800号 电话:021 - 34205866 备案:沪交ICP备20101025
loading......